 |
Matronics Email Lists Web Forum Interface to the Matronics Email Lists
|
| View previous topic :: View next topic |
| Author |
Message |
Av8rrob
Joined: 24 Mar 2017 Posts: 7
|
Posted: Sat Feb 23, 2019 11:00 am Post subject: Opinions of electrical layout please |
|
|
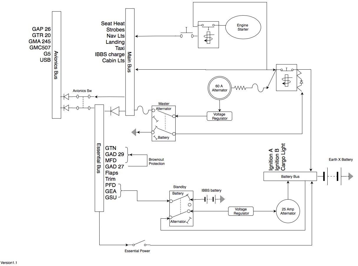
Here's my general layout that I came up with. Soliciting opinions.
Thanks
| | - The Matronics AeroElectric-List Email Forum - | | | Use the List Feature Navigator to browse the many List utilities available such as the Email Subscriptions page, Archive Search & Download, 7-Day Browse, Chat, FAQ, Photoshare, and much more:
http://www.matronics.com/Navigator?AeroElectric-List |
|
| Description: |
|
| Filesize: |
117.07 KB |
| Viewed: |
10575 Time(s) |

|
|
|
| Back to top |
|
 |
nuckolls.bob(at)aeroelect Guest
|
Posted: Sat Feb 23, 2019 2:54 pm Post subject: Opinions of electrical layout please |
|
|
At 01:00 PM 2/23/2019, you wrote:
Can you share the line of reasoning
suggesting that the above architecture has a
lower risk factor than Z-12?
Bob . . .
| | - The Matronics AeroElectric-List Email Forum - | | | Use the List Feature Navigator to browse the many List utilities available such as the Email Subscriptions page, Archive Search & Download, 7-Day Browse, Chat, FAQ, Photoshare, and much more:
http://www.matronics.com/Navigator?AeroElectric-List |
|
|
|
| Back to top |
|
 |
Av8rrob
Joined: 24 Mar 2017 Posts: 7
|
Posted: Sat Feb 23, 2019 3:18 pm Post subject: Re: Opinions of electrical layout please |
|
|
I guess my reasoning for the few modifications to the z-12 are as follows.
Avionics bus powered by either ess or main bus for easy load shedding.
Stanby alternator left the on position in flight (lower voltage output) and wired thru a DPDT switch with the IBBS backup battery for brownout and emergency protection for vital flight instruments.
My procedure would be to power up with;
Standby bat on (check voltage)
Main bat on (check voltage)
Ign on
Start engine
Stanby alt on (check voltage)
Main alt on (check voltage)
Avionics on
| | - The Matronics AeroElectric-List Email Forum - | | | Use the List Feature Navigator to browse the many List utilities available such as the Email Subscriptions page, Archive Search & Download, 7-Day Browse, Chat, FAQ, Photoshare, and much more:
http://www.matronics.com/Navigator?AeroElectric-List |
|
|
|
| Back to top |
|
 |
user9253
Joined: 28 Mar 2008 Posts: 1972 Location: Riley TWP Michigan
|
Posted: Sat Feb 23, 2019 4:41 pm Post subject: Re: Opinions of electrical layout please |
|
|
What is the backup plan in case the avionics switch fails?
Why have an avionics switch?
How much leakage current flows though the 25 amps alternator when
everything is off? Is it enough to run the battery down over time?
Can the IBBS battery be charged when the standby alternator is on?
In case of smoke in the cockpit, can both the IBBS battery and the
standby alternator be shut off?
Has the Earth-X battery been sized to accept full alternator output?
Is that a resistor or current shunt in series with the 60 amp alternator output?
| | - The Matronics AeroElectric-List Email Forum - | | | Use the List Feature Navigator to browse the many List utilities available such as the Email Subscriptions page, Archive Search & Download, 7-Day Browse, Chat, FAQ, Photoshare, and much more:
http://www.matronics.com/Navigator?AeroElectric-List |
|
_________________ Joe Gores |
|
| Back to top |
|
 |
melvinke(at)coho.net Guest
|
Posted: Sat Feb 23, 2019 5:17 pm Post subject: Opinions of electrical layout please |
|
|
| Quote: | On Feb 23, 2019, at 4:41 PM, user9253 <fransew(at)gmail.com> wrote:
What is the backup plan in case the avionics switch fails?
Why have an avionics switch?
How much leakage current flows though the 25 amps alternator when
everything is off? Is it enough to run the battery down over time?
Can the IBBS battery be charged when the standby alternator is on?
In case of smoke in the cockpit, can both the IBBS battery and the
standby alternator be shut off?
Has the Earth-X battery been sized to accept full alternator output?
Is that a resistor or current shunt in series with the 60 amp alternator output?
--------
Joe Gores
Read this topic online here:
http://forums.matronics.com/viewtopic.php?p=487780#487780
|
| | - The Matronics AeroElectric-List Email Forum - | | | Use the List Feature Navigator to browse the many List utilities available such as the Email Subscriptions page, Archive Search & Download, 7-Day Browse, Chat, FAQ, Photoshare, and much more:
http://www.matronics.com/Navigator?AeroElectric-List |
|
|
|
| Back to top |
|
 |
melvinke(at)coho.net Guest
|
Posted: Sat Feb 23, 2019 5:18 pm Post subject: Opinions of electrical layout please |
|
|
| Quote: | On Feb 23, 2019, at 4:41 PM, user9253 <fransew(at)gmail.com> wrote:
What is the backup plan in case the avionics switch fails?
Why have an avionics switch?
How much leakage current flows though the 25 amps alternator when
everything is off? Is it enough to run the battery down over time?
Can the IBBS battery be charged when the standby alternator is on?
In case of smoke in the cockpit, can both the IBBS battery and the
standby alternator be shut off?
Has the Earth-X battery been sized to accept full alternator output?
Is that a resistor or current shunt in series with the 60 amp alternator output?
--------
Joe Gores
Read this topic online here:
http://forums.matronics.com/viewtopic.php?p=487780#487780
|
| | - The Matronics AeroElectric-List Email Forum - | | | Use the List Feature Navigator to browse the many List utilities available such as the Email Subscriptions page, Archive Search & Download, 7-Day Browse, Chat, FAQ, Photoshare, and much more:
http://www.matronics.com/Navigator?AeroElectric-List |
|
|
|
| Back to top |
|
 |
Av8rrob
Joined: 24 Mar 2017 Posts: 7
|
Posted: Sat Feb 23, 2019 7:08 pm Post subject: Re: Opinions of electrical layout please |
|
|
| user9253 wrote: | What is the backup plan in case the avionics switch fails?
Why have an avionics switch?
How much leakage current flows though the 25 amps alternator when
everything is off? Is it enough to run the battery down over time?
Can the IBBS battery be charged when the standby alternator is on?
In case of smoke in the cockpit, can both the IBBS battery and the
standby alternator be shut off?
Has the Earth-X battery been sized to accept full alternator output?
Is that a resistor or current shunt in series with the 60 amp alternator output? |
If the avionics switch fails, then the only loss is some non-essential avionics. I like the availability to load shed. I guess if i was stranded with a broken switch I could just had wire the avionics bus to the main bus to get home. Excuse my ignorance but Im not aware of leakage current of a switched off alternator, can you explain further? The IBBS battery will charge as long as the master battery is switched on which will allow the main bus to be powered by the alt, followed by the standby alt, followed by the main battery. Yes, if there is smoke, both master and backup switches will be turned off. This will leave the ignition running off its own dedicated battery (1 hr) and the G5 running off its own battery. I cant speak about earth x batteries issues (still need to talk to them). Just call it a battery for now. That was my attempt at a current shunt in series with the alt.
Thanks for your thoughts. Keep em coming.
| | - The Matronics AeroElectric-List Email Forum - | | | Use the List Feature Navigator to browse the many List utilities available such as the Email Subscriptions page, Archive Search & Download, 7-Day Browse, Chat, FAQ, Photoshare, and much more:
http://www.matronics.com/Navigator?AeroElectric-List |
|
|
|
| Back to top |
|
 |
user9253
Joined: 28 Mar 2008 Posts: 1972 Location: Riley TWP Michigan
|
Posted: Sat Feb 23, 2019 8:23 pm Post subject: Re: Opinions of electrical layout please |
|
|
I think that there should be some way to disconnect the standby alternator "B"
lead from the battery. The internal diodes might not leak much current. But in
case of an imminent forced landing, all electrical power should be shut off as
close to the source as possible. Always hot wires could make sparks and start a
fire.
Unlike lead-acid batteries, Earth-X batteries do not have very much internal
resistance to limit charging current. If the battery is run down, it will accept
everything that the alternator can supply, i.e. 60+ amps. The size of the lithium
battery needs to determined based on the alternator size.
| | - The Matronics AeroElectric-List Email Forum - | | | Use the List Feature Navigator to browse the many List utilities available such as the Email Subscriptions page, Archive Search & Download, 7-Day Browse, Chat, FAQ, Photoshare, and much more:
http://www.matronics.com/Navigator?AeroElectric-List |
|
_________________ Joe Gores |
|
| Back to top |
|
 |
Av8rrob
Joined: 24 Mar 2017 Posts: 7
|
Posted: Sat Feb 23, 2019 9:41 pm Post subject: Re: Opinions of electrical layout please |
|
|
Excellent point about the hot wire to the alternator. Any recommendations of how I can do that best?
| | - The Matronics AeroElectric-List Email Forum - | | | Use the List Feature Navigator to browse the many List utilities available such as the Email Subscriptions page, Archive Search & Download, 7-Day Browse, Chat, FAQ, Photoshare, and much more:
http://www.matronics.com/Navigator?AeroElectric-List |
|
|
|
| Back to top |
|
 |
user9253
Joined: 28 Mar 2008 Posts: 1972 Location: Riley TWP Michigan
|
Posted: Sun Feb 24, 2019 9:19 am Post subject: Re: Opinions of electrical layout please |
|
|
Attached is a way to minimize the length of hot wires when switches are shut off.
| | - The Matronics AeroElectric-List Email Forum - | | | Use the List Feature Navigator to browse the many List utilities available such as the Email Subscriptions page, Archive Search & Download, 7-Day Browse, Chat, FAQ, Photoshare, and much more:
http://www.matronics.com/Navigator?AeroElectric-List |
|
| Description: |
|
| Filesize: |
58.03 KB |
| Viewed: |
10482 Time(s) |

|
_________________ Joe Gores |
|
| Back to top |
|
 |
nuckolls.bob(at)aeroelect Guest
|
Posted: Sun Feb 24, 2019 2:12 pm Post subject: Opinions of electrical layout please |
|
|
| Quote: |
If the avionics switch fails, then the only loss is some non-essential avionics.
I like the availability to load shed. |
Have you conducted a Failure Mode Effects
Analysis in concert with a Load Analysis?
Under what operating condition + failure
will you need to load-shed? You have a
25A standby alternator that should carry
lots of electro-whizzies. It may well
be that the load-shedding protocols are
little more complicated that opening
the avionics switch.
Dropping a couple of 'big' loads
as part of the Plan-B protocol
seems far more practical than
driving up complexity with the
switch/diode array you've illustrated.
| Quote: | I guess if i was stranded with a broken switch I
could just had wire the avionics bus to the main
bus to get home. |
It may well be that the avionics switch
is and un-necessary antagonist to
risk of failure.
| Quote: | Excuse my ignorance but Im not aware of leakage
current of a switched off alternator, can you
explain further? |
Not a concern . . . there are tens of
millions of alternators hard-wired to
the battery of cars with no deleterious
effect. "Leakage" back through the alternator
diodes is vanishingly small.
| Quote: | The IBBS battery will charge as long as the master
battery is switched on which will allow the main bus
to be powered by the alt, followed by the standby alt,
followed by the main battery. Yes, if there is smoke, both master and backup switches will be turned off. This will leave the ignition running off its own dedicated battery (1 hr) and the G5 running off its own battery. I cant speak about earth x batteries issues (still need to talk to them). Just call it a battery for now. That was my attempt at a current shunt in series with the alt. |
Let's do the math and FMEA first. What
gizmos are least likely to be useful
during a main alternator failure?
What is the configuration of your
ignition system? Why a separate
battery?
Bob . . .
| | - The Matronics AeroElectric-List Email Forum - | | | Use the List Feature Navigator to browse the many List utilities available such as the Email Subscriptions page, Archive Search & Download, 7-Day Browse, Chat, FAQ, Photoshare, and much more:
http://www.matronics.com/Navigator?AeroElectric-List |
|
|
|
| Back to top |
|
 |
|
|
You cannot post new topics in this forum You cannot reply to topics in this forum You cannot edit your posts in this forum You cannot delete your posts in this forum You cannot vote in polls in this forum You cannot attach files in this forum You can download files in this forum
|
Powered by phpBB © 2001, 2005 phpBB Group
|