 |
Matronics Email Lists Web Forum Interface to the Matronics Email Lists
|
| View previous topic :: View next topic |
| Author |
Message |
Martymason
Joined: 17 Apr 2009 Posts: 20 Location: Norcross, GA
|
Posted: Mon Jul 16, 2012 12:42 pm Post subject: Solid state trim controller |
|
|
Lectric' Bob,
Have you done anything with the two channel solid-state trim controller? If so when might a circuit board be available?
I downloaded the PDF drawing of the circuit but could not find anything on the AE Connection web site. A three channel board would be useful for those with rudder trim.
Marty Mason
| | - The Matronics AeroElectric-List Email Forum - | | | Use the List Feature Navigator to browse the many List utilities available such as the Email Subscriptions page, Archive Search & Download, 7-Day Browse, Chat, FAQ, Photoshare, and much more:
http://www.matronics.com/Navigator?AeroElectric-List |
|
|
|
| Back to top |
|
 |
kuffel(at)cyberport.net Guest
|
Posted: Mon Jul 16, 2012 1:41 pm Post subject: Solid state trim controller |
|
|
Marty,
<< two channel solid-state trim controller? >>
Over a year ago Kitplanes accepted my article for a "no-etch" circuit board
version of just such a gizmo. If their editor got some emails telling them
there is a market need for this article maybe they will print it soon.
Meanwhile, don't know why I couldn't email you a copy of the schematic,
board and manuscript privately especially if you promise to buy/subscribe to
Kitplanes anyway. Because of the dual ICs used, adding 2 more channels is
easier than just one but a third would still not be a big deal. Email me
off-list if you want the details.
Tom Kuffel
| | - The Matronics AeroElectric-List Email Forum - | | | Use the List Feature Navigator to browse the many List utilities available such as the Email Subscriptions page, Archive Search & Download, 7-Day Browse, Chat, FAQ, Photoshare, and much more:
http://www.matronics.com/Navigator?AeroElectric-List |
|
|
|
| Back to top |
|
 |
rnewman(at)tcwtech.com Guest
|
Posted: Mon Jul 16, 2012 5:01 pm Post subject: Solid state trim controller |
|
|
I'm all for people experimenting, however, if you aren't looking for a
project, just wanted to make sure you know that we sell one and two axis
solid state trim controllers. They provide run-away trim prevention, two
adjustable speeds and allow for pilot and copilot control switches. For
all the details visit www.tcwtech.com and click on the Safety-Trim
picture. We'll be at Oshkosh, booth 4095 if you want a demo.
Thanks,
Bob Newman
RV-10 N541RV
--
| | - The Matronics AeroElectric-List Email Forum - | | | Use the List Feature Navigator to browse the many List utilities available such as the Email Subscriptions page, Archive Search & Download, 7-Day Browse, Chat, FAQ, Photoshare, and much more:
http://www.matronics.com/Navigator?AeroElectric-List |
|
|
|
| Back to top |
|
 |
Eric M. Jones

Joined: 10 Jan 2006 Posts: 565 Location: Massachusetts
|
Posted: Tue Jul 17, 2012 6:28 am Post subject: Re: Solid state trim controller |
|
|
A "solid-state trim controller" can mean many things.
I sell the TSCMR...True Servo Controller for MAC/RAC trim boxes by the boatload, as well as the Extremely General Purpose Non-MAC servo controller for controlling Futaba and various RC-type servos.
| | - The Matronics AeroElectric-List Email Forum - | | | Use the List Feature Navigator to browse the many List utilities available such as the Email Subscriptions page, Archive Search & Download, 7-Day Browse, Chat, FAQ, Photoshare, and much more:
http://www.matronics.com/Navigator?AeroElectric-List |
|
| Description: |
|
 Download |
| Filename: |
TSCMR Installation Manual.pdf |
| Filesize: |
166.7 KB |
| Downloaded: |
697 Time(s) |
| Description: |
|
 Download |
| Filename: |
EGPNMSC.pdf |
| Filesize: |
81.84 KB |
| Downloaded: |
692 Time(s) |
_________________ Eric M. Jones
www.PerihelionDesign.com
113 Brentwood Drive
Southbridge, MA 01550
(508) 764-2072
emjones(at)charter.net |
|
| Back to top |
|
 |
nuckolls.bob(at)aeroelect Guest
|
Posted: Tue Jul 17, 2012 7:08 am Post subject: Solid state trim controller |
|
|
At 03:42 PM 7/16/2012, you wrote:
| Quote: | --> AeroElectric-List message posted by: "Martymason" <captainmarty(at)bellsouth.net>
Lectric' Bob,
Have you done anything with the two channel solid-state trim controller? If so when might a circuit board be available?
I downloaded the PDF drawing of the circuit but could not find anything on the AE Connection web site. A three channel board would be useful for those with rudder trim. |
Marty,
Thanks for reminding me of this. I went to the
hammer-n-tongs bin to see how far that effort
had progressed and found that the board was
finished and checked. Don't recall what force
moved it to one side but it's back on the rails.
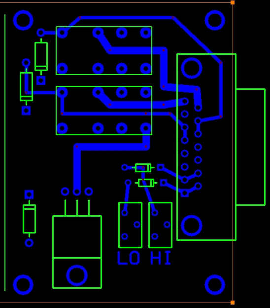
[img]cid:.0[/img]
Ordered boards and relays today. I will be able to offer
bare boards for the DIY crowd and assembled boards with
connector kits for the plug-n-play folks.
I'll have a production proof-batch of six boards about the
first of next week.
These are single channel boards, 2.5" long by 1.9" wide and
a 15-pin D-sub on one edge. There are two speed setting
potentiometers that control a constant-voltage supply to
the trim motor. These may be used/ignored as the installation
dictates. In other words, leaving the speed control pins
un-terminated makes the board function as a rudimentary
relay-deck. I'll probably put a non-adjustable relay-deck
in the catalog along with the adjustable version.
Bob . . .
| | - The Matronics AeroElectric-List Email Forum - | | | Use the List Feature Navigator to browse the many List utilities available such as the Email Subscriptions page, Archive Search & Download, 7-Day Browse, Chat, FAQ, Photoshare, and much more:
http://www.matronics.com/Navigator?AeroElectric-List |
|
| Description: |
|
| Filesize: |
131.6 KB |
| Viewed: |
7265 Time(s) |

|
|
|
| Back to top |
|
 |
nuckolls.bob(at)aeroelect Guest
|
Posted: Tue Jul 17, 2012 9:02 pm Post subject: Solid state trim controller |
|
|
At 10:57 PM 7/17/2012, you wrote:
| Quote: | I second the request for 3 channel trim but depending on price one
could always buy two 2 channel boards and just not use one channel.
Any idea on price yet ? or still too early ?
|
At first blush, an assembled and tested
relay deck with 2-speed adjustability
and a mating connector kit will be offered
at $45.
For the configuration shown, a '2-channel'
relay deck is simply assembled on the two-up
etched circuit boards as fabricated. They're
small and there's little to be gained by
physically combining two controllers onto
a single board. This would also have the effect
of forcing replacement of both controllers
in the event that one of was damaged or failed.
I think it more prudent to offer 'single channel'
assemblies as shown so that the builder may choose
to assemble as many as necessary for their
particular project.
Bob . . .
| | - The Matronics AeroElectric-List Email Forum - | | | Use the List Feature Navigator to browse the many List utilities available such as the Email Subscriptions page, Archive Search & Download, 7-Day Browse, Chat, FAQ, Photoshare, and much more:
http://www.matronics.com/Navigator?AeroElectric-List |
|
|
|
| Back to top |
|
 |
nuckolls.bob(at)aeroelect Guest
|
Posted: Wed Jul 18, 2012 7:00 am Post subject: Solid state trim controller |
|
|
At 11:53 PM 7/17/2012, you wrote:
| Quote: |
<nuckolls.bob(at)aeroelectric.com>
I think it more prudent to offer 'single channel'
assemblies as shown so that the builder may choose
to assemble as many as necessary for their
particular project.
|
I should point out that while this offering does
included some 'solid state' components for the purpose
of controlling supply voltage to the trim motor, it's
more properly referred to as a "relay deck with speed
control".
The first time I conducted an MTBF study on a
product (multi-speed trim controller for the Lears)
I was feeling pretty smug about the calculated
numbers falling out when only the solid state
devices and their assembly processes were being
plugged in. But got a shock when I added the 4PDT
power relay into the mix. The relay alone dropped
the MTBF numbers by 75%!
Besides illuminating the fallacies embedded in
naive acceptance of "plugging in the numbers",
it did serve as a wake-up notice on the RELATIVE
reliability of relays versus transistors. If
one's project design goals are driven strongly
by MTBF numbers, then it's a good thing to minimize
the use of relays.
On the other hand, our airplanes fly on average
50 hours a year and in relatively benign environmental
conditions. Further, designing for failure tolerance
offers an opportunity to exploit the unique features
of relays with little concern for risks.
Relays are stone simple, very low ON resistance and
perfect isolation between controlling signal and switched
load. The biggest down side is power consumption of
the coil and volumetric considerations for building
miniature devices.
I chose to stay with relays for this product because
of their unique ability to provide a dead-short across
the connections to the spinning armature at 'trim
command release'. This feature provides 'dynamic
braking' which is a legacy design goal of many motor
driven systems like flaps, landing gear, cooling
doors, etc.
This design also provides automatic tolerance for
conflicting commands between two trim switches.
If one switch is calling for trim up while the other
calls for trim down . . . the motor simply stops.
There's a family of designs available with
differences driven by alternative design goals.
I'm not intent upon arguing with those goals but
I think it useful to describe the thinking behind
the AEC9041 Trim Relay Deck for PM Motors so that
the buyer can assess their own design goal fit
with products being offered.
Bob . . .
| | - The Matronics AeroElectric-List Email Forum - | | | Use the List Feature Navigator to browse the many List utilities available such as the Email Subscriptions page, Archive Search & Download, 7-Day Browse, Chat, FAQ, Photoshare, and much more:
http://www.matronics.com/Navigator?AeroElectric-List |
|
|
|
| Back to top |
|
 |
|
|
You cannot post new topics in this forum You cannot reply to topics in this forum You cannot edit your posts in this forum You cannot delete your posts in this forum You cannot vote in polls in this forum You cannot attach files in this forum You can download files in this forum
|
Powered by phpBB © 2001, 2005 phpBB Group
|