rleffler

Joined: 05 Nov 2006 Posts: 680
|
Posted: Sat Jul 09, 2011 2:16 pm Post subject: VPX Pro - Dual Battery Configuration Question |
|
|
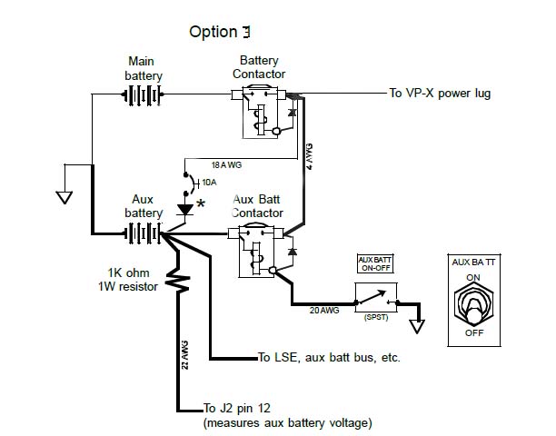
Since I've got the VP-X Pro on order, I have to finish reworking my VP-200 schematic to accommodate the VP-X. I know this isn’t directly related to any of Bob’s schematics, but it also isn’t at the other extreme of some of the more recent political posts either. While this is related to a specific Vertical Power battery configuration, I think the questions I ask about Option 3 are generic enough that I should be able to get some feedback over the week end from this list. If I’m about ready to do something stupid, I know that folks here aren’t shy about telling me.
I would like to use dual PC680 batteries. My preference is to provide more AH than I can get with a TCWTECH IBBS. It's also about a third the cost, although a few pounds heavier.
My requirements are:- Ability to have both batteries on main bus for additional cold cranking capability
- Ability to isolate the second battery to the endurance battery bus
- Ability to charge the isolated battery
In looking at the recommendations in the Vertical Power manual, Dual battery Option #1 meets the first two requirements. Option #2 meets the last two requirements. So my question is will a hybrid design, like Option #3 meet all requirements? Are there any negative attributes with having two current paths when the aux battery contactor is closed?
[img]cid:image005.jpg(at)01CC3E63.0D0A3940[/img]
[img]cid:image003.jpg(at)01CC3E62.0C812890[/img]
[img]cid:image004.jpg(at)01CC3E62.0C812890[/img]
| | - The Matronics AeroElectric-List Email Forum - | | | Use the List Feature Navigator to browse the many List utilities available such as the Email Subscriptions page, Archive Search & Download, 7-Day Browse, Chat, FAQ, Photoshare, and much more:
http://www.matronics.com/Navigator?AeroElectric-List |
|
| Description: |
|
| Filesize: |
29.23 KB |
| Viewed: |
853 Time(s) |

|
| Description: |
|
| Filesize: |
49.79 KB |
| Viewed: |
853 Time(s) |

|
| Description: |
|
| Filesize: |
15.8 KB |
| Viewed: |
853 Time(s) |

|
_________________ Bob Leffler
N410BL - Phase I
http://mykitlog.com/rleffler |
|