 |
Matronics Email Lists Web Forum Interface to the Matronics Email Lists
|
| View previous topic :: View next topic |
| Author |
Message |
rnjcurtis(at)charter.net Guest
|
Posted: Wed Sep 16, 2015 9:44 am Post subject: Low resistance measurement |
|
|
Bob,
I am interested in constructing a low resistance measurement adaptor. I have a LM337. Can I use this device, in place of the LM317, with a small modification to your schematic?
Roger
| | - The Matronics AeroElectric-List Email Forum - | | | Use the List Feature Navigator to browse the many List utilities available such as the Email Subscriptions page, Archive Search & Download, 7-Day Browse, Chat, FAQ, Photoshare, and much more:
http://www.matronics.com/Navigator?AeroElectric-List |
|
|
|
| Back to top |
|
 |
nuckolls.bob(at)aeroelect Guest
|
Posted: Wed Sep 16, 2015 10:31 am Post subject: Low resistance measurement |
|
|
At 12:38 PM 9/16/2015, you wrote:
| Quote: | Bob,
I am interested in constructing a low resistance measurement adaptor. I have a LM337. Can I use this device, in place of the LM317, with a small modification to your schematic?
Roger
|
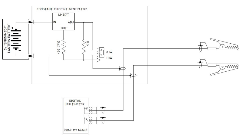
Sure, any of the 3-terminal, adjustable regulators
can be adapted to this service. Here's the schematic
for the AEC9008-3 adapter
[img]cid:7.1.0.9.0.20150916132723.0609fe38(at)aeroelectric.com.0[/img]
If you choose to include the 1.0 Amp excitation
option, be aware that the regulator chip warms
up rapidly. Make QUICK measurements or include
appropriate heat sink. 0.1A measurements
require no heat-sink.
Bob . . .
| | - The Matronics AeroElectric-List Email Forum - | | | Use the List Feature Navigator to browse the many List utilities available such as the Email Subscriptions page, Archive Search & Download, 7-Day Browse, Chat, FAQ, Photoshare, and much more:
http://www.matronics.com/Navigator?AeroElectric-List |
|
| Description: |
|
| Filesize: |
65.67 KB |
| Viewed: |
1962 Time(s) |

|
|
|
| Back to top |
|
 |
nuckolls.bob(at)aeroelect Guest
|
Posted: Wed Sep 16, 2015 11:27 am Post subject: Low resistance measurement |
|
|
At 01:54 PM 9/16/2015, you wrote:
| Quote: | The LM337 being a negative regulator, can this circuit be used by reversing the battery polarity, or there other issues?
Roger
|
Ooops . . . missed that. Yes, you can turn the battery
around and it will work fine . . .
Bob . . . [quote][b]
| | - The Matronics AeroElectric-List Email Forum - | | | Use the List Feature Navigator to browse the many List utilities available such as the Email Subscriptions page, Archive Search & Download, 7-Day Browse, Chat, FAQ, Photoshare, and much more:
http://www.matronics.com/Navigator?AeroElectric-List |
|
|
|
| Back to top |
|
 |
|
|
You cannot post new topics in this forum You cannot reply to topics in this forum You cannot edit your posts in this forum You cannot delete your posts in this forum You cannot vote in polls in this forum You cannot attach files in this forum You can download files in this forum
|
Powered by phpBB © 2001, 2005 phpBB Group
|