 |
Matronics Email Lists Web Forum Interface to the Matronics Email Lists
|
| View previous topic :: View next topic |
| Author |
Message |
jmjones2000(at)mindspring Guest
|
Posted: Sun Oct 26, 2014 9:34 pm Post subject: B&C alternator question |
|
|
In the Z-13/8 Diagram, it specifies the use of an SD-8 PM as the standby alternator. Is it acceptable to replace it with a BC410-H 20A and use a generic ford voltage regulator? Or is it necessary to use a B&C alternator controller? I would connect it to the system in the same place (battery side of the battery contractor). In the event of a primary alternator failure, I require 12A (worst case scenario) to continue to run necessary systems without discharging the battery. The SD-8 doesn’t seem up to the task, not to mention the BC410-H is a less expensive option.
Thanks!
Justin
| | - The Matronics AeroElectric-List Email Forum - | | | Use the List Feature Navigator to browse the many List utilities available such as the Email Subscriptions page, Archive Search & Download, 7-Day Browse, Chat, FAQ, Photoshare, and much more:
http://www.matronics.com/Navigator?AeroElectric-List |
|
|
|
| Back to top |
|
 |
millner(at)me.com Guest
|
Posted: Sun Oct 26, 2014 11:15 pm Post subject: B&C alternator question |
|
|
| Quote: | > Is it acceptable to replace it with a BC410-H 20A and use a generic ford voltage regulator? Or is it necessary to use a B&C alternator controller?
|
Justin,
If you try to use an automotive Ford regulator, my experience shows you'll find that an attempt to shutdown that alternator in the conventional method, by switching off the field power to the regulator, will instead result in a voltage runaway, with the regulator powering itself from the alternator directly with NO regulation of voltage. Once that happens, turning the field power back on does NOT result in voltage control... Overvoltage continues. The only way to restore normal regulation is powering down the alternator, which usually means engine shutdown... Not handy.
Paul
| | - The Matronics AeroElectric-List Email Forum - | | | Use the List Feature Navigator to browse the many List utilities available such as the Email Subscriptions page, Archive Search & Download, 7-Day Browse, Chat, FAQ, Photoshare, and much more:
http://www.matronics.com/Navigator?AeroElectric-List |
|
|
|
| Back to top |
|
 |
fvalarm(at)rapidnet.net Guest
|
Posted: Sun Oct 26, 2014 11:42 pm Post subject: B&C alternator question |
|
|
Justin,
Are you sure that your CONTINUOUS Ebus load is greater than 10amps?
Momentary loads over 10 amps will source the excess from the battery, and
then recharge as the peak load drops off. If you can, measure your actual
loads. Measured loads will likely be less than what's published by the
manufacturer as those are likely maximums. Kind of like rounding up. If
you add a bunch of rounded up numbers together, you get a much higher number
than actual.
Bevan
--
| | - The Matronics AeroElectric-List Email Forum - | | | Use the List Feature Navigator to browse the many List utilities available such as the Email Subscriptions page, Archive Search & Download, 7-Day Browse, Chat, FAQ, Photoshare, and much more:
http://www.matronics.com/Navigator?AeroElectric-List |
|
|
|
| Back to top |
|
 |
jmjones2000(at)mindspring Guest
|
Posted: Mon Oct 27, 2014 12:20 am Post subject: B&C alternator question |
|
|
I am sure the continuous required load will be greater than 10A. I live in Alaska and I am including the Pitot heat into the equation. The aircraft that I am building is all electric (instruments and engine). I will be flying quite a bit at night and MVFR with the potential of IFR flights. Conditions conducive to Pitot Tube icing exist often up here. With the ECUs, Ignition Coils, Fuel Pumps, EFIS, GPS, Engine Monitor, Pitot Heat and required lights, I am over 10A. My goal is to have an electrical contingent based on my worst case scenario. This would be a marginal weather flight, at night over remote stretches of wilderness or water. I will not be doing these types of flights often, but the majority of flying that I will do with this airplane will be off-airport operations. I would like to have the option to use the devices that I may need without the concern of discharging the battery. I would be more comfortable on these more dangerous, higher risk flights if I knew that my back-up alternator system was capable of handling a primary alternator failure without having to decide what items to shut off in order to shed a load. I am designing the limiting factor in the system to be fuel remaining. It is also a perk that the larger alternator is less expensive.
Justin
On Oct 26, 2014, at 11:42 PM, B Tomm <fvalarm(at)rapidnet.net> wrote:
[quote]
Justin,
Are you sure that your CONTINUOUS Ebus load is greater than 10amps?
Momentary loads over 10 amps will source the excess from the battery, and
then recharge as the peak load drops off. If you can, measure your actual
loads. Measured loads will likely be less than what's published by the
manufacturer as those are likely maximums. Kind of like rounding up. If
you add a bunch of rounded up numbers together, you get a much higher number
than actual.
Bevan
--
| | - The Matronics AeroElectric-List Email Forum - | | | Use the List Feature Navigator to browse the many List utilities available such as the Email Subscriptions page, Archive Search & Download, 7-Day Browse, Chat, FAQ, Photoshare, and much more:
http://www.matronics.com/Navigator?AeroElectric-List |
|
|
|
| Back to top |
|
 |
nuckolls.bob(at)aeroelect Guest
|
Posted: Mon Oct 27, 2014 6:31 am Post subject: B&C alternator question |
|
|
At 00:32 2014-10-27, you wrote:
| Quote: | --> AeroElectric-List message posted by: Justin Jones <jmjones2000(at)mindspring.com>
In the Z-13/8 Diagram, it specifies the use of an SD-8 PM as the standby alternator. Is it acceptable to replace it with a BC410-H 20A and use a generic ford voltage regulator? Or is it necessary to use a B&C alternator controller? I would connect it to the system in the same place (battery side of the battery contractor). In the event of a primary alternator failure, I require 12A (worst case scenario) to continue to run necessary systems without discharging the battery. The SD-8 doesn’t seem up to the task, not to mention the BC410-H is a less expensive option. |
Suggest go with Z-12 and use ANY of the larger,
B&C pad-driven alternators.
The generic Ford regulators are 'okay' . . .
they perform as advertised but they are
not adjustable. Z-12 was orignially crafed
to accommodate an 'auto switching' mode
for the stand-by alternator (like those
systems installed on many, many TC aircraft.
The standby system is ON all the time with
a voltage regulator set for 1.0 volts below
the normal system voltage set-point. If the
main alternator goes south, bus voltage drops,
the s/b regulator tells the little alternator
to go to work. If you're using the B&C SB-1
controller, it will light an annunciator to
tell you that the alternator is on-line.
If in an overloaded state, the light will
flash. You then reduce loads until the light
is on steady indicating that the loads are
now within the alternator's capabilities.
If you don't want/need the auto-switched feature,
use the generic Ford regulator if you wish.
Leave s/b alternator OFF until advised that
it is needed by a low-volts warning whereupon
you bring the s/b alternator on line and
then adjust loads to keep the bus voltage
at the regulator's set-point or some value
at or below 100% of alternator's output as
displayed on a loadmeter.
KISS . . . Z-12 is recommended. I used to
have a Figure Z-13/20 that proved to be
rather in-elegant and I removed it.
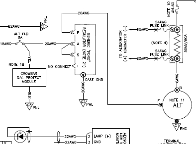
Wire your "Ford" regulator thusly . . .
[img]cid:.0[/img]
. . . as depicted in Figure Z-11.
Bob . . .
| | - The Matronics AeroElectric-List Email Forum - | | | Use the List Feature Navigator to browse the many List utilities available such as the Email Subscriptions page, Archive Search & Download, 7-Day Browse, Chat, FAQ, Photoshare, and much more:
http://www.matronics.com/Navigator?AeroElectric-List |
|
| Description: |
|
| Filesize: |
48.8 KB |
| Viewed: |
6643 Time(s) |

|
|
|
| Back to top |
|
 |
nuckolls.bob(at)aeroelect Guest
|
Posted: Mon Oct 27, 2014 6:39 am Post subject: B&C alternator question |
|
|
At 01:59 2014-10-27, you wrote:
| Quote: |
>> Is it acceptable to replace it with a BC410-H 20A and use a
generic ford voltage regulator? Or is it necessary to use a B&C
alternator controller?
Justin,
If you try to use an automotive Ford regulator, my experience shows
you'll find that an attempt to shutdown that alternator in the
conventional method, by switching off the field power to the
regulator, will instead result in a voltage runaway, with the
regulator powering itself from the alternator directly with NO
regulation of voltage. Once that happens, turning the field power
back on does NOT result in voltage control... Overvoltage continues.
The only way to restore normal regulation is powering down the
alternator, which usually means engine shutdown... Not handy.
|
This is a condition limited to the Cessna's which
do not tie "A" and "S" terminals together . . . a
condition that's okay for the legacy electro-mechanical
regulators and their solid-state clones.
The commercial off-the shelf replacement regulators
are sometimes wired a little differently within . . .
which does not affect their performance in cars
where alternators are not controlled. These not-
quite-a-clone variants will indeed produce the
behavior your describe . . . been there, done that.
But when wired as depicted in Z-11 and others, the
generic COTS regulators of all stripe are well
behaved performers.
Bob . . .
| | - The Matronics AeroElectric-List Email Forum - | | | Use the List Feature Navigator to browse the many List utilities available such as the Email Subscriptions page, Archive Search & Download, 7-Day Browse, Chat, FAQ, Photoshare, and much more:
http://www.matronics.com/Navigator?AeroElectric-List |
|
|
|
| Back to top |
|
 |
nuckolls.bob(at)aeroelect Guest
|
Posted: Mon Oct 27, 2014 6:39 am Post subject: B&C alternator question |
|
|
At 03:19 2014-10-27, you wrote:
<jmjones2000(at)mindspring.com>
I am sure the continuous required load will be greater than 10A. I
live in Alaska and I am including the Pitot heat into the
equation. The aircraft that I am building is all electric
(instruments and engine). I will be flying quite a bit at night and
MVFR with the potential of IFR flights. Conditions conducive to
Pitot Tube icing exist often up here. With the ECUs, Ignition Coils,
Fuel Pumps, EFIS, GPS, Engine Monitor, Pitot Heat and required
lights, I am over 10A. My goal is to have an electrical contingent
based on my worst case scenario. This would be a marginal weather
flight, at night over remote stretches of wilderness or water. I
will not be doing these types of flights often, but the majority of
flying that I will do with this airplane will be off-airport
operations. I would like to have the option to use the devices that
I may need without the concern of discharging the battery. I would
be more comfortable on these more dangerous, higher risk flights if I
knew that my back-up alternator system was capable of handling a
primary alternator failure without having to decide what items to
shut off in order to shed a load. I am designing the limiting factor
in the system to be fuel remaining. It is also a perk that the
larger alternator is less expensive.
Justin
Have you done a load analysis? These are non-
quantified assertions that are easily converted
to conditions of KNOWN significance with a little
pencil pushing . . .
Define "worst case" scenario and put a number on it . . .
Bob . . .
| | - The Matronics AeroElectric-List Email Forum - | | | Use the List Feature Navigator to browse the many List utilities available such as the Email Subscriptions page, Archive Search & Download, 7-Day Browse, Chat, FAQ, Photoshare, and much more:
http://www.matronics.com/Navigator?AeroElectric-List |
|
|
|
| Back to top |
|
 |
handainc(at)madisoncounty Guest
|
Posted: Mon Oct 27, 2014 7:09 am Post subject: B&C alternator question |
|
|
What is your opinion on the Zeftonici regulators? I had nothing but trouble with regulators when I got my Pacer, and then heard about Zeftronics. They got an STC for the Pacer PA20, and I put one on. It has been absolutely trouble free for 20+ years, and I don't remember it being very expensive.
M. Haught
On Oct 27, 2014, at 9:29 AM, Robert L. Nuckolls, III wrote:
[quote] At 00:32 2014-10-27, you wrote:
| Quote: | --> AeroElectric-List message posted by: Justin Jones <jmjones2000(at)mindspring.com (jmjones2000(at)mindspring.com)>
In the Z-13/8 Diagram, it specifies the use of an SD-8 PM as the standby alternator. Is it acceptable to replace it with a BC410-H 20A and use a generic ford voltage regulator? Or is it necessary to use a B&C alternator controller? I would connect it to the system in the same place (battery side of the battery contractor). In the event of a primary alternator failure, I require 12A (worst case scenario) to continue to run necessary systems without discharging the battery. The SD-8 doesn’t seem up to the task, not to mention the BC410-H is a less expensive option. |
Suggest go with Z-12 and use ANY of the larger,
B&C pad-driven alternators.
The generic Ford regulators are 'okay' . . .
they perform as advertised but they are
not adjustable. Z-12 was orignially crafed
to accommodate an 'auto switching' mode
for the stand-by alternator (like those
systems installed on many, many TC aircraft.
The standby system is ON all the time with
a voltage regulator set for 1.0 volts below
the normal system voltage set-point. If the
main alternator goes south, bus voltage drops,
the s/b regulator tells the little alternator
to go to work. If you're using the B&C SB-1
controller, it will light an annunciator to
tell you that the alternator is on-line.
If in an overloaded state, the light will
flash. You then reduce loads until the light
is on steady indicating that the loads are
now within the alternator's capabilities.
If you don't want/need the auto-switched feature,
use the generic Ford regulator if you wish.
Leave s/b alternator OFF until advised that
it is needed by a low-volts warning whereupon
you bring the s/b alternator on line and
then adjust loads to keep the bus voltage
at the regulator's set-point or some value
at or below 100% of alternator's output as
displayed on a loadmeter.
KISS . . . Z-12 is recommended. I used to
have a Figure Z-13/20 that proved to be
rather in-elegant and I removed it.
Wire your "Ford" regulator thusly . . .
<21fe9360.jpg>
. . . as depicted in Figure Z-11.
Bob . . .
[b]
| | - The Matronics AeroElectric-List Email Forum - | | | Use the List Feature Navigator to browse the many List utilities available such as the Email Subscriptions page, Archive Search & Download, 7-Day Browse, Chat, FAQ, Photoshare, and much more:
http://www.matronics.com/Navigator?AeroElectric-List |
|
|
|
| Back to top |
|
 |
Kellym
Joined: 10 Jan 2006 Posts: 1706 Location: Sun Lakes AZ
|
Posted: Mon Oct 27, 2014 7:19 am Post subject: B&C alternator question |
|
|
Is there any concern with the vacuum pump pad driven alternators of the
coupling to the engine gears failing?
I assume they have some sort of shear or slip connection to protect the
engine from a bearing seizure.
Does the electrical load imposed have any effect on that coupling?
On 10/27/2014 7:29 AM, Robert L. Nuckolls, III wrote:
| Quote: | At 00:32 2014-10-27, you wrote:
>
> <jmjones2000(at)mindspring.com>
>
> In the Z-13/8 Diagram, it specifies the use of an SD-8 PM as the
> standby alternator. Is it acceptable to replace it with a BC410-H
> 20A and use a generic ford voltage regulator? Or is it necessary to
> use a B&C alternator controller? I would connect it to the system in
> the same place (battery side of the battery contractor). In the
> event of a primary alternator failure, I require 12A (worst case
> scenario) to continue to run necessary systems without discharging
> the battery. The SD-8 doesn’t seem up to the task, not to mention the
> BC410-H is a less expensive option.
Suggest go with Z-12 and use ANY of the larger,
B&C pad-driven alternators.
The generic Ford regulators are 'okay' . . .
they perform as advertised but they are
not adjustable. Z-12 was orignially crafed
to accommodate an 'auto switching' mode
for the stand-by alternator (like those
systems installed on many, many TC aircraft.
The standby system is ON all the time with
a voltage regulator set for 1.0 volts below
the normal system voltage set-point. If the
main alternator goes south, bus voltage drops,
the s/b regulator tells the little alternator
to go to work. If you're using the B&C SB-1
controller, it will light an annunciator to
tell you that the alternator is on-line.
If in an overloaded state, the light will
flash. You then reduce loads until the light
is on steady indicating that the loads are
now within the alternator's capabilities.
If you don't want/need the auto-switched feature,
use the generic Ford regulator if you wish.
Leave s/b alternator OFF until advised that
it is needed by a low-volts warning whereupon
you bring the s/b alternator on line and
then adjust loads to keep the bus voltage
at the regulator's set-point or some value
at or below 100% of alternator's output as
displayed on a loadmeter.
KISS . . . Z-12 is recommended. I used to
have a Figure Z-13/20 that proved to be
rather in-elegant and I removed it.
Wire your "Ford" regulator thusly . . .
Emacs!
. . . as depicted in Figure Z-11.
Bob . . .
|
| | - The Matronics AeroElectric-List Email Forum - | | | Use the List Feature Navigator to browse the many List utilities available such as the Email Subscriptions page, Archive Search & Download, 7-Day Browse, Chat, FAQ, Photoshare, and much more:
http://www.matronics.com/Navigator?AeroElectric-List |
|
_________________ Kelly McMullen
A&P/IA, EAA Tech Counselor # 5286
KCHD |
|
| Back to top |
|
 |
jmjones2000(at)mindspring Guest
|
Posted: Mon Oct 27, 2014 8:55 pm Post subject: B&C alternator question |
|
|
Is there a way to wire 2 shunts to a single Ammeter using a selector switch? Looking at Z13-8, was this diagram designed to go to 2 separate ammeters? I have an engine monitor and was going to rely on that for my ammeter. Would it be acceptable to place a single shunt at the battery? This would tell me the amount of electrons coming and or going to/from the battery, but I am not sure this information will help me in a 2 alternator situation. Thank you in advance for your thoughts.
Justin
On Oct 27, 2014, at 6:34 AM, Robert L. Nuckolls, III <nuckolls.bob(at)aeroelectric.com> wrote:
| Quote: |
At 01:59 2014-10-27, you wrote:
>
>
> >> Is it acceptable to replace it with a BC410-H 20A and use a generic ford voltage regulator? Or is it necessary to use a B&C alternator controller?
>
> Justin,
>
> If you try to use an automotive Ford regulator, my experience shows you'll find that an attempt to shutdown that alternator in the conventional method, by switching off the field power to the regulator, will instead result in a voltage runaway, with the regulator powering itself from the alternator directly with NO regulation of voltage. Once that happens, turning the field power back on does NOT result in voltage control... Overvoltage continues. The only way to restore normal regulation is powering down the alternator, which usually means engine shutdown... Not handy.
This is a condition limited to the Cessna's which
do not tie "A" and "S" terminals together . . . a
condition that's okay for the legacy electro-mechanical
regulators and their solid-state clones.
The commercial off-the shelf replacement regulators
are sometimes wired a little differently within . . .
which does not affect their performance in cars
where alternators are not controlled. These not-
quite-a-clone variants will indeed produce the
behavior your describe . . . been there, done that.
But when wired as depicted in Z-11 and others, the
generic COTS regulators of all stripe are well
behaved performers.
Bob . . .
|
| | - The Matronics AeroElectric-List Email Forum - | | | Use the List Feature Navigator to browse the many List utilities available such as the Email Subscriptions page, Archive Search & Download, 7-Day Browse, Chat, FAQ, Photoshare, and much more:
http://www.matronics.com/Navigator?AeroElectric-List |
|
|
|
| Back to top |
|
 |
jluckey(at)pacbell.net Guest
|
Posted: Mon Oct 27, 2014 10:53 pm Post subject: B&C alternator question |
|
|
Is there a way to wire 2 shunts to a single Ammeter using a selector switch?
Yes - you could use a double-pole, double-throw, on-on toggle switch (DPDT, on-on)
to switch between 2 shunts. Keep in mind that both wires coming from
the shunt are hot B+ and need to be protected accordingly.
It is certainly acceptable to put the shunt at the battery, however in that position
one would normally use a zero-center ammeter and you would have to confirm
that your engine monitor could display that info properly.
If you put the shunt at the battery you would only need one to get satisfactory
current monitoring. (I'm assuming you're talking about a single battery system)
-Jeff
On Monday, October 27, 2014 9:53 PM, Justin Jones <jmjones2000(at)mindspring.com> wrote:
--> AeroElectric-List message posted by: Justin Jones <jmjones2000(at)mindspring.com (jmjones2000(at)mindspring.com)>Is there a way to wire 2 shunts to a single Ammeter using a selector switch? Looking at Z13-8, was this diagram designed to go to 2 separate ammeters? I have an engine monitor and was going to rely on that for my ammeter. Would it be acceptable to place a single shunt at the battery? This would tell me the amount of electrons coming and or going to/from the battery, but I am not sure this information will help me in a 2 alternator situation. Thank you in advance for your thoughts.JustinOn Oct 27, 2014, at 6:34 AM, Robert L. Nuckolls, III <nuckolls.bob(at)aeroelectric.com (nuckolls.bob(at)aeroelectric.com)> wrote:> --> AeroElectric-List message posted by: "Robert L. Nuckolls, III" <nuckolls.bob(at)aeroelectric.com (nuckolls.bob(at)aeroelectric.com)>> > At 01:59 2014-10-27, you wrote:>> --> AeroElectric-List message posted by: Paul Millner <millner(at)me.com (millner(at)me.com)>>> >> >> Is it acceptable to replace it with a BC410-H 20A and use a generic ford voltage regulator? Or is it necessary to use a B&C alternator controller?>> >> Justin,>> >> If you try to use an automotive Ford regulator, my experience shows you'll find that an attempt to shutdown that alternator in the conventional method, by switching off the field power to the regulator, will instead result in a voltage runaway, with the regulator powering itself from the alternator directly with NO regulation of voltage. Once that happens, turning the field power back on does NOT result in voltage control... Overvoltage continues. The only way to restore normal regulation is powering down the alternator, which usually means engine shutdown... Not handy.> > This is a condition limited to the Cessna's which> do not tie "A" and "S" terminals together . . . a> condition that's okay for the legacy electro-mechanical> regulators and their solid-state clones.> > The commercial off-the shelf replacement regulators> are sometimes wired a little differently within . . .> which does not affect their performance in cars> where alternators are not controlled. These not-> quite-a-clone variants will indeed produce the> behavior your describe . . . been there, done that.> > But when wired as depicted in Z-11 and others, the> generic COTS regulators of all stripe are well
| | - The Matronics AeroElectric-List Email Forum - | | | Use the List Feature Navigator to browse the many List utilities available such as the Email Subscriptions page, Archive Search & Download, 7-Day Browse, Chat, FAQ, Photoshare, and much more:
http://www.matronics.com/Navigator?AeroElectric-List |
|
|
|
| Back to top |
|
 |
nuckolls.bob(at)aeroelect Guest
|
Posted: Tue Oct 28, 2014 4:15 am Post subject: B&C alternator question |
|
|
At 23:53 2014-10-27, you wrote:
--> AeroElectric-List message posted by: Justin Jones <jmjones2000(at)mindspring.com>
Is there a way to wire 2 shunts to a single Ammeter using a selector switch? Looking at Z13-8, was this diagram designed to go to 2 separate ammeters? I have an engine monitor and was going to rely on that for my ammeter. Would it be acceptable to place a single shunt at the battery? This would tell me the amount of electrons coming and or going to/from the battery, but I am not sure this information will help me in a 2 alternator situation. Thank you in advance for your thoughts.
I show a shunt for each alternator but just how
those are treated downstream in your instrumentation
is optional. I used to offer a miniature loadmeter
kit in both a single and two alternator configuration.
See wiring on page 3 of this document.
http://tinyurl.com/luxve9h
Loadmeters are generally not something that offers
in flight, cockpit management information. Unlike
the outlets in your house that can be tasekd with
powering a wide variety of loads over time, the loads
on your ship's power sources (alternators) is,
or should be, absolutely known. If you've conducted
a load analysis and determined that (1) the main
alternator will carry worst case, full-up loads and
(2) Plan-B for using the aux alternator does not
overtax that machine either, then presenting loads
information on any kind of panel display is irrelevant
to competent and low-risk operation of the airplane.
Ammeters in cars and airplanes and later loadmeters
in airplanes were nothing more than the pre-cursors
to the LOW VOLTS warning light in contemporary designs.
From Part 23 FARs we read ...
(d) Instruments. A means must exist to indicate to appropriate flight crewmembers the electric power system quantities essential for safe operation.
(1) For normal, utility, and acrobatic category airplanes with direct current systems, an ammeter that can be switched into each generator feeder may be used and, if only one generator exists, the ammeter may be in the battery feeder.
(2) For commuter category airplanes, the essential electric power system quantities include the voltage and current supplied by each generator.
My 1941 Pontiac had a -0+ reading battery ammeter, so did
the 1950 Ercoupe I learned to fly in. In both cases, the
instrument was intended to be a gross presentation of
normal/abnormal ops. As long as the needle was near zero
most of the time and never below zero except at low rpm
and/or generator OFF, all was right with the universe
of electrons.
Today, we can easily craft and install precision
voltage monitoring circuitry triggered at 13.0 volts
to light an annunciator. Any bus supported above
13.0 volts MUST be enjoying the benefit of a functioning
alternator.
The loadmeter MIGHT be useful as an cockpit operations
management tool if your main alternator failure response
(Plan B) calls for "reduce loads to 20A or less" . . .
but you can and should deduce where all those switches
should be ON THE GROUND and recorded in your flight ops
document as part of your Plan-B.
Figures Z-12 installed on a Bonanza includes the alternator
B-lead current sensor system that drives the ALTERNATOR
LOADED light. To minimize the changes to an already
certified airplane with unknown constellation of accessories,
it was necessary to say, "Reduce loads until the light
stops flashing". But YOUR airplane has known loads therefore
Plan-B switch positioning is a pre-ordained condition.
Hence, no in-flight interpretation of alternator loads
is necessary or even useful.
Bob . . . [quote][b]
| | - The Matronics AeroElectric-List Email Forum - | | | Use the List Feature Navigator to browse the many List utilities available such as the Email Subscriptions page, Archive Search & Download, 7-Day Browse, Chat, FAQ, Photoshare, and much more:
http://www.matronics.com/Navigator?AeroElectric-List |
|
|
|
| Back to top |
|
 |
|
|
You cannot post new topics in this forum You cannot reply to topics in this forum You cannot edit your posts in this forum You cannot delete your posts in this forum You cannot vote in polls in this forum You cannot attach files in this forum You can download files in this forum
|
Powered by phpBB © 2001, 2005 phpBB Group
|